コンテンツへ移動
お問い合わせ
政策・調査(中小企業家同友会全国協議会)
  • 政策・主張
    • 政策提言・要望
    • 中小企業憲章
  • 調査・研究
    • 景況調査
    • 特別調査・その他調査
    • 企業環境研究センターの刊行物
  • 金融問題
お問い合わせ
調査・研究
  1. Home
  2. 調査・研究
  3. 景況調査
  4. DOR156号(2025年10~12月期)

DOR156号(2025年10~12月期)

2026年1月29日
景況調査

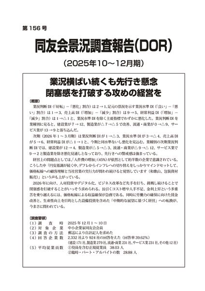
業況横ばい続くも先行き懸念 閉塞感を打破する攻めの経営を

速報

クリックするとPDFが表示されます

報告

DOR156
クリックするとPDFが表示されます

DOR155号(2025年7~9月期)

企業環境研究年報 第30号(2025年12月発行)

調査・研究

  • 景況調査
  • 特別調査・その他調査
  • 企業環境研究センターの刊行物
    • 同友会景況調査報告
    • 年頭展望レポート
    • 企業環境研究年報
ライン公式アカウント
ファイスブック中同協公式ページ
経営実践事例紹介サイト
ジョブウェイ
東日本大震災復興推進本部研究グループ
同友会活動支援システム
中同協しんぶん紙面ライブラリ
同友会会員検索
ユーチューブチャンネル
中小企業家同友会
メールマガジン配信登録
ファイスブック中同協公式ページ
  • 個人情報保護について
  • リンクポリシー

DOYU NET 中小企業家同友会全国協議会

〒101-0032 東京都千代田区岩本町3-9-13 岩本町寿共同ビル3F
TEL:03-5829-9335 / FAX:03-5829-9336